龙南县农村村民住房建设审批一次性告知函
一、审批项目名称:农村村民住房建设
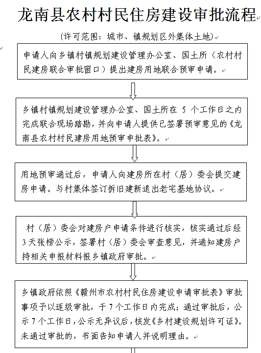
二、审批范围:城市、镇规划区外集体土地
三、建房注意事项:
1、尽量不占用耕地,严禁占用基本农田;
2、符合“一户一宅”条件,尽量利用老宅基地重建,如确需选址新建住房,必须与村集体签订拆除旧房建新房退出老宅基地的协议。
3、退让道路:村民建房选址应当避开公路沿线。确需在公路沿线建房的,其房屋边缘与公路边沟外缘的间距为:国道不少于30米,省道不少于20米,县道不少于15米,乡、村道不少于7米。在高速公路沿线两侧建房的,其房屋边缘与高速公路隔离栅栏的间距不少于50米。在铁路沿线两侧建房的,其房屋边缘与最外侧轨道的中心线的距离不少于70米。
4、建房应避开高压线、大树、山洪、滑坡、泥石流、洪水淹没区等自然灾害影响的地方,不得切坡建房;
5、建房用地面积不得超过120平方米,层数不得超过3层,建筑面积不得超过350平方米;
6、建房户型必须选择省、市、县推介图集户型或由有资质的设计单位设计(采用坡屋顶),整村的建筑形式、立面风格要基本一致。
四、 审批申报材料:
1、身份证、户口本原件及复印件;
2、龙南县农村村民建房用地预审申批表
3、龙南县农村村民建房申请书
4、赣州市农村村民住房建设审批表
5、原有宅基地权属证明,另行选址的,须提交与村集体签订的拆除旧房建新房退出老宅基地的协议;
6、拟选户型平面图、效果图(A4版面);
7、以及审批流程中所需要的其他材料
五、审批总时限:资料齐全后7个工作日(不含批后公示期)
六、工作监督举报电话:
如有疑问请联系业务办理人员: 手机

相关文章

