关怀版
无障碍
无障碍
澳门十大电子游戏入口
<<返回主站
您当前所在位置: 首页>部门信息公开目录>市市场监督管理局>执法信息>
执法信息
索 引 号:
B33030-2024-6424631
文件编号:
分 类:
生成日期:
2024-05-25
公开方式:
主动公开
公开时限:
常年公开
公开范围:
面向全社会
责任部门:
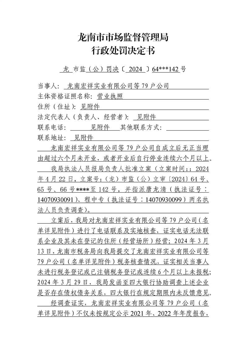
龙南宏祥实业有限公司等79户公司吊销营业执照行政处罚决定书
访问量:
拟注销79家公司名单5.9
相关文章
关键字: